尊龙凯时 - 人生就是搏!尊龙凯时人生就是搏

我们非常重视您的个人隐私,当您访问我们的网站时,请同意使用的所有cookie。有关个人数据处理的更多信息可访问《隐私政策》

产品中心
低边驱动

产品中心

智能非隔离低边栅极驱动器

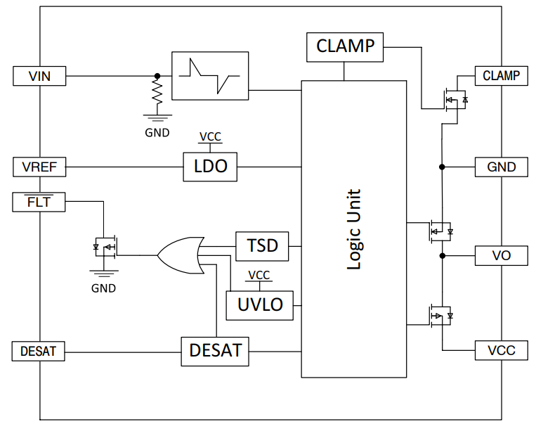
NSD1015T是智能单通道非隔离栅极驱动器,适合于驱动MOSFET、IGBT和SiC功率器件。它能够提供5A的拉电流和灌电流来驱动容性负载,此外,快速的上升和下降时间以及短传播延迟使NSD1015T系列适用于高频开关应用。NSD1015T的保护特性包括欠压保护

(UVLO),退饱和保护 (DESAT) 和开漏输出的故障上报(FAULT)功能。NSD1015T驱动器还可以提供精确的5V输出,从而给数字隔离器等外部芯片供电。此外,NSD1015T可以支持双极性供电,NSD1015MT具有米勒钳位功能,从而保证功率管可靠关断。

产品特性

•  电源电压范围VCC-GND:13V至22V

•  拉/灌驱动电流:5A(峰值)

•  上升时间9.2ns(典型值), 下降时间7.9ns(典型值)

•  输入输出延时75ns(最大值)

•  UVLO欠压保护

•  DESAT退保和保护

•  FAULT故障上报功能

•  NSD1015T支持双极性供电,NSD1015MT支持米勒钳位功能

•  工作温度范围:-40℃~125℃

•  SOP-8封装

应用场景

•  工业伺服驱动器、变频器

•  HEV/EV 电动空压机

•  HEV/EV PTC

功能框图

NSD1015T

nsd1015t.png

NSD1015MT

nsd1015mt.png


如您需要咨询产品更多信息,请点击“尊龙凯时人生就是搏”,我们将尽快回复您!

尊龙凯时人生就是搏